Malmeは中央コンサルタンツとともに、生成AIで橋梁上部工のCIMモデルを自動生成する研究に着手した。実用化すれば、テキストの設計データをもとに、直接3次元モデルを生成できるようになる。
Malmeは、中央コンサルタンツと、設計分野の生産性向上を目指し、生成AIを活用した「橋梁(きょうりょう)上部工BIM/CIMモデル自動生成」の共同研究を2025年9月から開始した。
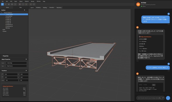
共同研究では、MalmeのLLMを用いて自然言語から直接3次元モデルを生成する「Text to BIM」技術を活用する。中央コンサルタンツと協力し、生成AIでテキストベースの設計データから直接3次元モデルを生成できる仕組みを構築するべく、概念実証(PoC)を実施。設計の検討工程で3次元データの活用に向けた省力化や効率化を図り、BIM/CIMモデルを活用した3次元設計の標準化を目指す。
初期段階では橋梁予備設計のデータを対象とするが、技術者の持つイメージをそのままモデル化する(Vision to Model)を念頭に、汎用的な3次元モデル生成をサポートする技術として開発を進める。将来は、既存の図面資料や現地計測結果などを活用したモデル生成にも着手するという。
生成AIが加速する建設業の業務改革(1):西松建設のDX企画部部長が語る生成AI導入の秘訣 技術提案書作成を効率化、人とAIの役割分担が鍵
“土木×AI”で起きる建設現場のパラダイムシフト(35):AIエージェントが進化した「MCP」 自然言語の対話で写真から3Dモデル作成【土木×AI第35回】
AI:災害現場の画像から土砂災害のリスクを解析するマルチモーダルAIを開発
“土木×AI”で起きる建設現場のパラダイムシフト(33):AIが“快/不快”の感情で景観を評価 インフラ整備前の社会調査にAIを活用【土木×AI第33回】
AI:AI活用、規格住宅の間取り提案を効率化 住友林業が年内にも実用化へ
電子ブックレット(BUILT):“建築×生成AI”に抱く「驚異」と「脅威」/次世代設計者を育成するアカデミズム最前線【Archi Future 2023 Vol.1】Copyright © ITmedia, Inc. All Rights Reserved.
人気記事トップ10